Физические основы механики

Основы механики. Физические основы механики. Классическая механика и квантовая механика. Лекции основы механики. Физическая основа пн.
Основы механики. Физические основы механики. Классическая механика и квантовая механика. Лекции основы механики. Физическая основа пн.
Физические основы механики. Основы физики механика. Физические основы механики. Физика основы. Физические основы механики лекция.
Физические основы механики. Основы физики механика. Физические основы механики. Физика основы. Физические основы механики лекция.
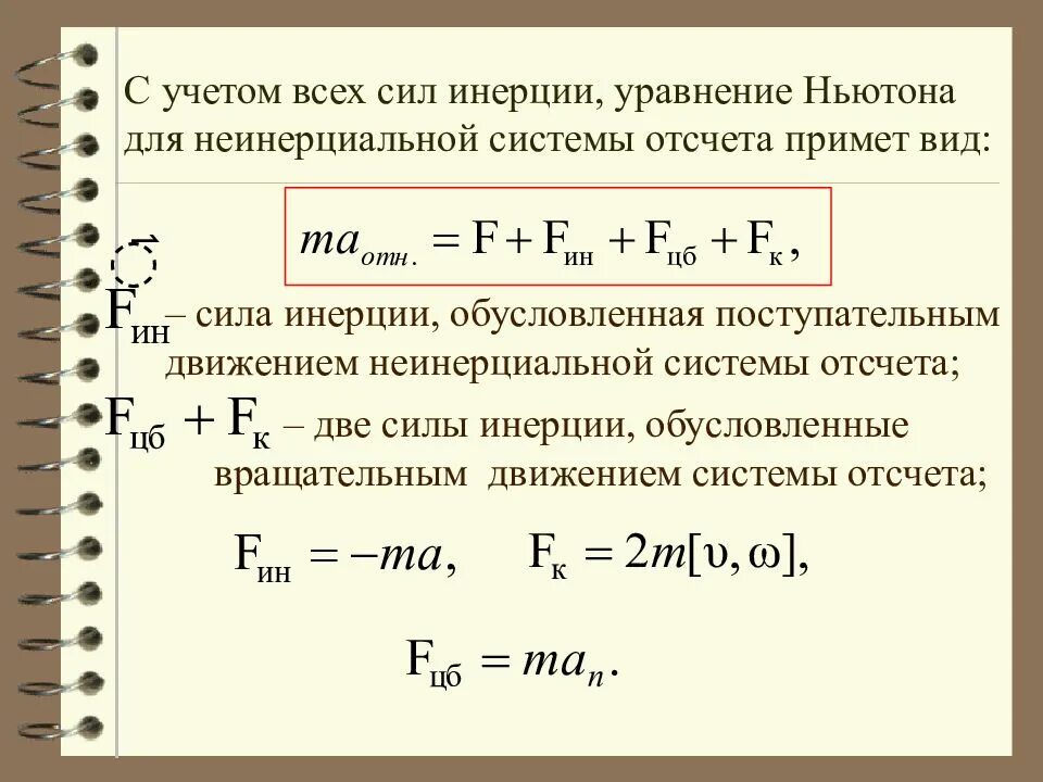
Основы философии методические указания к практическим. Основы физики. Физика механика основы. Физические основы классической механики. Неинерциальные системы отсчета силы инерции.
Основы философии методические указания к практическим. Основы физики. Физика механика основы. Физические основы классической механики. Неинерциальные системы отсчета силы инерции.
Принцип относительности лекция. Физические основы механики. Основы классической механики. Курс физики книга. Основы классической механики.
Принцип относительности лекция. Физические основы механики. Основы классической механики. Курс физики книга. Основы классической механики.
Принцип относительности галилея и эйнштейна. Физические основы классической механики. Физические основы классической механики. Физическая книга. Принцип относительности.
Принцип относительности галилея и эйнштейна. Физические основы классической механики. Физические основы классической механики. Физическая книга. Принцип относительности.
Физические основы механики. Основы физики механика. Физические основы механики. Физические основы механики. Физические основы механики.
Физические основы механики. Основы физики механика. Физические основы механики. Физические основы механики. Физические основы механики.
Основы механики 7 класс. Методические указания по теоретич. Классическая механика релятивистская механика квантовая механика. Физические основы механики. Свойства центра масс.
Основы механики 7 класс. Методические указания по теоретич. Классическая механика релятивистская механика квантовая механика. Физические основы механики. Свойства центра масс.
Принцип инверсии галилея. Основы механики. Физические основы механики. Центр масс в механике. Основы физики книга.
Принцип инверсии галилея. Основы механики. Физические основы механики. Центр масс в механике. Основы физики книга.
Штанько александр евгеньевич. Механике. Физические основы механики. Физические основы механики. Принцип инерции галилея.
Штанько александр евгеньевич. Механике. Физические основы механики. Физические основы механики. Принцип инерции галилея.
Физические основы механики. Классическая и релятивистская механика. Физические основы механики. Физические основы механики. Основы механики.
Физические основы механики. Классическая и релятивистская механика. Физические основы механики. Физические основы механики. Основы механики.
Уравнение ньютона. Физические основы механики. Физические основы механики. Основы механики. Физические основы.
Уравнение ньютона. Физические основы механики. Физические основы механики. Основы механики. Физические основы.
Релятивистская квантовая механика. Основы кинематики и механики. Физические основы механики. Импульс центра масс. Закон центра масс.
Релятивистская квантовая механика. Основы кинематики и механики. Физические основы механики. Импульс центра масс. Закон центра масс.
Физическая механика. Физические основы механики. Презентация 1 курс физика лекция механика станкин. Физические основы механики. Классическая и квантовая механики.
Физическая механика. Физические основы механики. Презентация 1 курс физика лекция механика станкин. Физические основы механики. Классическая и квантовая механики.
Кинематика материальной точки презентация. Основы механики. Основы механики. Физические основы классической механики. Физические основы механики.
Кинематика материальной точки презентация. Основы механики. Основы механики. Физические основы классической механики. Физические основы механики.
Механике. Физические основы механики. Физические основы классической механики. Механике. Штанько александр евгеньевич.
Механике. Физические основы механики. Физические основы классической механики. Механике. Штанько александр евгеньевич.
Основы физики механика. Физические основы механики. Основы физики механика. Классическая механика и квантовая механика. Физические основы механики.
Основы физики механика. Физические основы механики. Основы физики механика. Классическая механика и квантовая механика. Физические основы механики.
Физические основы классической механики. Физические основы механики. Физические основы механики. Физические основы классической механики. Физическая механика.
Физические основы классической механики. Физические основы механики. Физические основы механики. Физические основы классической механики. Физическая механика.
Кинематика материальной точки презентация. Основы классической механики. Принцип инерции галилея. Основы кинематики и механики. Физические основы механики.
Кинематика материальной точки презентация. Основы классической механики. Принцип инерции галилея. Основы кинематики и механики. Физические основы механики.
Физические основы механики. Свойства центра масс. Основы физики механика. Основы механики. Физические основы механики.
Физические основы механики. Свойства центра масс. Основы физики механика. Основы механики. Физические основы механики.
Физические основы механики. Физические основы классической механики. Принцип относительности. Основы физики. Физические основы механики.
Физические основы механики. Физические основы классической механики. Принцип относительности. Основы физики. Физические основы механики.